El ADN revela antiguos clanes liderados por mujeres

En un estudio notable, científicos han descubierto evidencia genética de una inusual sociedad matrilineal en la China neolítica, donde las mujeres determinaban el linaje, la herencia y las tradiciones funerarias hace más de 5.000 años.

Publicado en Nature el 31 de julio de 2025, el estudio utilizó análisis de ADN antiguo para explorar los patrones funerarios y las estructuras de parentesco de los individuos del yacimiento arqueológico de Fujia, en la provincia de Shandong, revelando que la comunidad se organizaba en torno al linaje materno, un hallazgo que desafía las suposiciones arraigadas sobre el predominio patrilineal de las sociedades humanas primitivas.

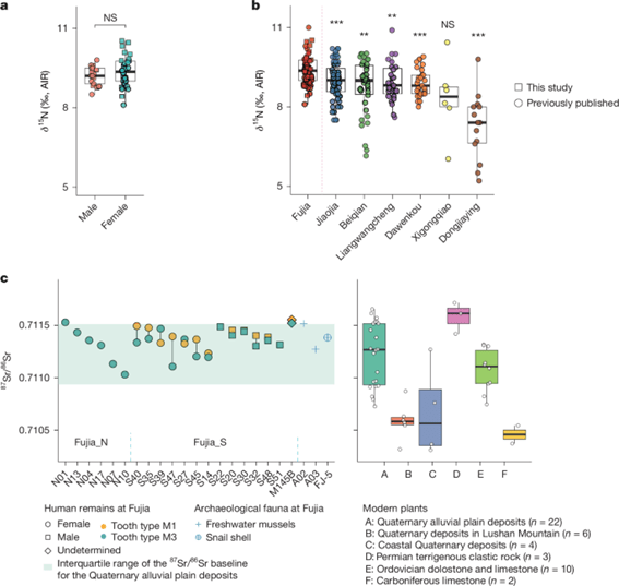
El equipo de investigación, dirigido por académicos de la Universidad de Pekín y el Instituto de Reliquias Culturales y Arqueología de Shandong, analizó los restos de 60 individuos de dos cementerios distintos —Fujia Norte y Fujia Sur— que datan aproximadamente del 2750 al 2500 a. C. Los datos genómicos mostraron que cada cementerio estaba dominado por un único haplogrupo de ADN mitocondrial distinto, lo que sugiere que ambos cementerios correspondían a dos clanes maternos distintos.

Afirmó el Dr. Bo Sun, coautor del estudio:
Esta es la evidencia más convincente hasta la fecha de una sociedad matrilineal en Asia Oriental durante el Neolítico. Toda la comunidad parece haberse estructurado en torno a la descendencia materna, con prácticas funerarias estrictamente alineadas con el linaje materno.
Los 14 individuos del cementerio norte (Fujia_N) portaban el haplogrupo mitocondrial M8a3, mientras que 44 de los 46 individuos del cementerio sur (Fujia_S) portaban el haplogrupo D5b1b. Curiosamente, el análisis del cromosoma Y, que rastrea el linaje paterno, mostró una alta diversidad entre los varones, lo que indica que hombres de diversos orígenes se habían casado con miembros de estos clanes maternos.
Este patrón contrastante (baja diversidad de ADNmt y alta diversidad de cromosoma Y) sugiere patrones de residencia matrilocal, en los que los hombres se mudaban a vivir con las familias de sus esposas. Estas estructuras sociales son extremadamente raras en el este de Asia actual, pero aún se practican en algunos grupos étnicos como los mosuo en el suroeste de China.
Añadió el Dr. Yuhong Pang:
Este es un ejemplo clásico de un sistema de parentesco matrilineal y matrilocal en la prehistoria Nos ofrece una visión única de cómo las comunidades agrarias primitivas podían organizar la vida social sin la dominación patriarcal.
Análisis posteriores mediante datación por radiocarbono y modelado bayesiano revelaron que los dos cementerios estuvieron en uso durante más de 250 años, abarcando al menos 10 generaciones. Esta longevidad indica una notable estabilidad social.
La comunidad también practicaba una alta endogamia, con poca evidencia de aportación genética externa. Las secuencias de homocigosidad (ROH) en el ADN mostraron apareamientos repetidos dentro de un pequeño acervo genético, aunque no necesariamente involucrando a parientes cercanos. Los datos de isótopos de estroncio confirmaron que la mayoría de los individuos vivieron y murieron localmente, lo que indica una baja movilidad residencial y una población geográficamente cohesionada.
Los habitantes de Fujia fueron los primeros agricultores de mijo que vivían cerca del mar de Bohai. La evidencia isotópica de huesos y dentina humana sugiere una dieta rica en plantas C4 como el mijo y animales alimentados con mijo. Los valores de nitrógeno también apuntan a una cierta ingesta de recursos marinos y de agua dulce, lo que concuerda con la ubicación costera del yacimiento.
Hallazgos arqueológicos como cerámica pintada, zonas residenciales y hornos refuerzan la idea de que Fujia fue un asentamiento neolítico bien establecido con organización comunal y prácticas culturales compartidas. Desafiando las suposiciones arraigadas sobre la historia humana
Durante décadas, la narrativa dominante en antropología ha enfatizado los sistemas de descendencia patrilineal en las civilizaciones tempranas, respaldada por estudios genómicos previos de la Europa neolítica y el Cercano Oriente. El descubrimiento de Fujia ofrece un contraejemplo poco común, que destaca la diversidad y flexibilidad de la evolución social humana.
Afirmó la Dra. Ruth Mace, antropóloga colaboradora del University College de Londres:
La idea de que las sociedades antiguas debieron ser patriarcales es una proyección de las normas modernas. Esta investigación de China aporta evidencia vital de que los sistemas de parentesco centrados en la mujer no solo eran posibles, sino también florecientes.
Los hallazgos de Fujia ayudan a llenar un vacío importante en el registro arqueogenético. Hasta ahora, la única evidencia clara de una organización matrilineal antigua provenía de la dinastía de élite del Cañón del Chaco en Norteamérica (c. 800-1300 d. C.). Con esta nueva evidencia del este de Asia, los investigadores pueden comprender mejor la variedad de estructuras de parentesco que existían antes del surgimiento de los estados centralizados y las jerarquías complejas.
El estudio también subraya el valor de combinar ADN antiguo, datos isotópicos y arqueología tradicional para reconstruir las vidas de personas que no dejaron registros escritos.
Wang, J., Yan, S., Li, Z. ve diğerleri. Antik DNA, Neolitik Çin’de iki klanlı bir anaerkil topluluğu ortaya koyuyor. Nature 643, 1304–1311 (2025). https://doi.org/10.1038/s41586-025-09103-x
Image Credit: Wang et al., 2025, Nature
Arkeonews
